![]() 【直报网北京4月2日讯】(职业餐饮网)昨天(3月29日),有顾客发帖称在浙江杭州一金匠寿司就餐时,看见一只老鼠在回转寿司的传送带上奔跑。 视频显示,有老鼠在回转寿司传送带上跑过,旁边就是供顾客食用的寿司。 ![]() 有食客表示,“想起这个画面就恶心,胃里翻江倒海”“噩梦级别的食品安全事故”。 3月29日晚,金匠寿司就杭州滨江宝龙城店发生老鼠闯入门店事件发布致歉声明称,当日16时26分,一只老鼠从外部突然窜入店内。事发后已第一时间调取监控核实情况,并联系专业消杀公司开展现场全面勘查。涉事门店当日所有食材已全部废弃,对在用餐顾客进行免单并有序清退,同时自即日起暂停营业,进行全方位深度清洁与消杀。
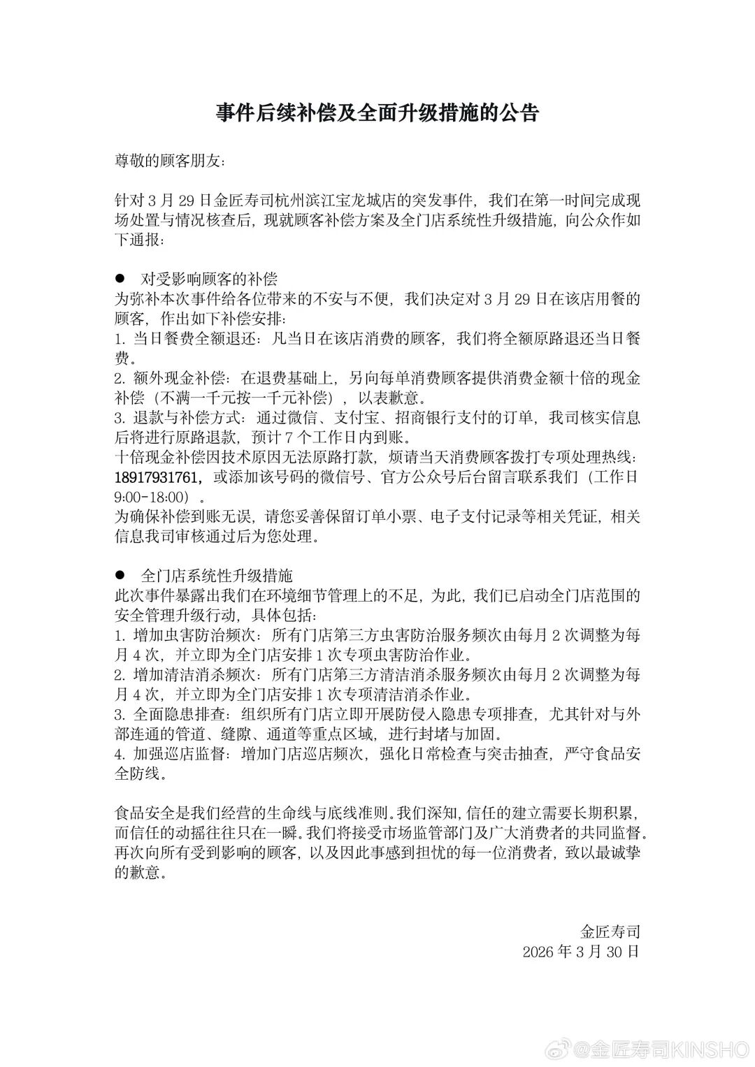
![]() 3月30日,金匠寿司又发布了事件后续补偿及全面升级措施的公告: “决定对3月29日在该店用餐的顾客,作出如下补偿安排: 1.当日餐费全额退还:凡当日在该店消费的顾客,我们将全额原路退还当日餐费。 2.额外现金补偿:在退费基础上,另向每单消费顾客提供消费金额十倍的现金补偿(不满一千元按一千元补偿),以表歉意。 3.退款与补偿方式:通过微信,支付宝,招商银行(39.760, -0.06, -0.15%)支付的订单,我司核实信息后将进行原路退款,预计7个工作日内到账。 以及宣布启动一系列全门店范围的安全管理升级行动……” ![]() 金匠寿司于2018年创立,品牌融合美食、科技、动漫与游戏多重元素,吸引了不少寿司爱好者。目前,金匠寿司在华东地区开设20余家运营门店,以上海为原点,持续向长三角地区扩张。 职餐小评: 金匠寿司回转传送带惊现老鼠一事,再一次为餐饮行业敲响夏季食品安全警钟! 夏天快到了,天气慢慢热起来,老鼠、蟑螂这些虫害开始活跃,食安这根弦必须绷得死死的。因为一旦食安出问题,代价真的太大了:闭店消杀、一屋子食材全扔、十倍赔偿……这笔账算下来,比做好日常消杀贵太多了。 而且现在消费者对食品安全零容忍,监管和投诉渠道也越来越通畅。一旦出事,赔钱只是第一步,品牌口碑的冲击才是真要命的。尤其是连锁店,一家出问题,全跟着遭殃。
与其事后赔得肉疼,不如提前把防线扎紧。封好缝隙、加装防鼠板、做好消杀和垃圾管理,毕竟,比起事后花大价钱赔礼道歉、挽回声誉,事前把功夫做足才是最划算的! (原标题:“老鼠在传送带上狂奔!”知名连锁寿司品牌回应:涉事门店停业,当日顾客退费并10倍赔偿!) 责任编辑:一一 【特别声明:部分文字及图片来源于网络,仅供学习和交流使用,不具有任何商业用途,其目的在于传递更多的信息,并不代表本平台赞同其观点。版权归原作者所有,如涉版权或来源标注有误,请及时和我们取得联系,我们将迅速处理,谢谢!】 解读新闻热点、呈现敏感事件、更多独家分析,尽在以下微信公号,扫描二维码免费阅读。
|


















